您好,欢迎访问扬州佳泰管业有限公司官网!

扬州佳泰管业有限公司

一站式提供商

提供设计,生产,安装,售后服务一条龙服务

17176455777
15380367373

产品展示

扬州佳泰管业有限公司
邮箱:931397797@qq.com
手机:17176455777
电话:http://www.yzjiatai.com
地址:扬州市郭集镇润阳路88号

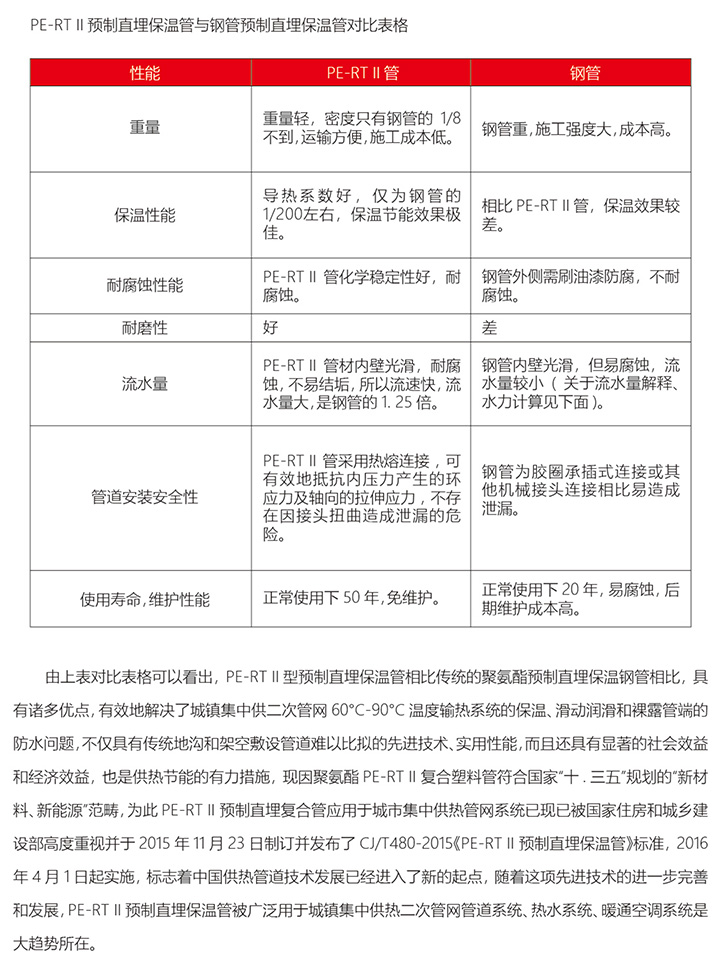
PE-RTII型预制直埋保温管
您的位置: 网站首页 > 产品展示 > PE-RTII型预制直埋保温管
PE-RTII型预制直埋保温管
发布时间:2020-10-23 15:35:10浏览次数:

16034548905746336.jpg


17176455777